Technical Articles
In Three phase electric power systems, there are two varieties-
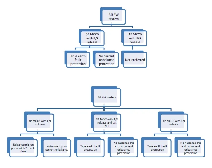
In 3Ø 3W system, there are only 3 wires R, Y, B and no neutral wire. This is generally used for transmission purpose & balanced motor loads, economical due to elimination of neutral conductor. However in 4 wire system, neutral wire is present which offers flexibility and used for distribution purpose.
3P MCCB with E/F protection used in 3Ø 3W system gives protection on actual earth fault if the vector sum of 3 phases crosses the threshold value of the earth fault setting. However it does not give current unbalance protection.
If 3P MCCB is used in isolation in 3Ø 4W system and earth fault occurs then MCCB trips if the vector sum is above ground fault pickup. However if current unbalance occurs due to any reason, vector sum of 3 phases is not zero rather IR + IY + IB + IN = 0 (IN not measured) hence MCCB release trips giving false indication of earth fault instead of unbalance. Hence 3P MCCB gives nuisance tripping on unbalance in 3Ø 4W system.
To avoid the nuisance tripping, external neutral CT is used as add on accessory along with 3P MCCB in 3Ø 4W system. The N CT helps the release to measure the neutral current, giving command to MCCB for interruption in case of abnormal ( IR + IY + IB + IN ≠ 0) conditions.
On occurrence of actual earth fault, if the vector sum (IR + IY + IB + IN ≠ 0) is above earth fault pickup (Ig) setting then the release trips the breaker. Whenever current unbalance occurs total vector sum (IR + IY + IB + IN = 0) is zero and MCCB release does not give nuisance tripping. Same way 4P MCCB can also be used.
Some applications, where Early Make Late Break of Neutral is required, 3P MCCB is used along with contactor (for neutral switching) of suitable rating. 4P MCCB is not recommended in such applications. If E/F protection is needed in such applications, 3P MCCB with E/F release & N CT should be used and 4P MCCB with E/F release is not recommended.
Therefore it is always recommended to use 3P MCCB with neutral CT or 4P MCCB in case of earth fault protection in 3Ø 4W system. For the current unbalance protection in 3Ø 4W system, separate relay / release with current unbalance protection can be used.
Summarizing,
*permissible earth fault – For a 100A 3P MCCB in 3 Ø 4W system, consider a case where IR + IY + IB = 30A (due to earth fault) and IR + IY + IB + IN = 10A and the Ig setting is 20%. Here the MCCB will nuisance trip sensing the resultant sum of 30A as E/F, where as the actual E/F is only 10A much below the permissible pickup value of 20A.
Quick Links
Miniature Circuit Breaker | Air Circuit Breaker | Home Automation Systems | Switches and Sockets | Variable Frequency Drives | Energy Management System | IEC 61439 Panels | Moulded Case Circuit Breakers | AC DRIVE | Submersible Pump Motor Starter | Mobile Starter | Industrial Automation | Residual Current Circuit breaker | APFC controller | Power Factor Correction | Motor Protection Device | Medium Voltage | Vacuum Circuit Breaker | Programmable Logic Controllers | Human Machine Interface | Solar MCCB
Assistance Required?
Select an option to Contact Us